16 年
手机商铺
入驻年限:16 年
Carrie
广东 广州市 番禺区
实验室仪器 / 设备、细胞库 / 细胞培养、耗材、技术服务
生产厂商 代理商
公司新闻/正文
1726 人阅读发布时间:2021-03-31 18:20
灌流工艺是在发酵过程中,不断向发酵罐灌流培养液,同时以相同流量流出。在发酵过程中不断去除细胞碎片和副产物,降低细胞死亡后释放的各种酶类可能对产物的影响。同时由于连续不断的灌流新鲜培养液而提供一个较恒定的培养环境,因此可获得较高的单位体积产率。由于灌流系统多采用细胞截留与回收系统,因而可实现细胞的高密度发酵。灌流培养的显著优势在于蛋白可以随着培养基及时地被分离出,蛋白在反应器内停留时间短,较少受到培养体系内各种水解酶的降解作用,有利于蛋白质量的提高。相比于补料批次培养,灌流培养的高细胞密度、高细胞活率、高产量的特点使其能够凭借小型生物反应器规模达到补料批次培养大规模生产所得的蛋白量,实现了培养规模小型化,一定程度上节约了成本,增加了操作的灵活度。
在灌流工艺中,通过移除耗竭的培养并补充新鲜的培养基从而实现培养基的连续更新,而细胞被细胞分离设备截留在生物反应器内。基于中空纤维柱截留原理而设计的交替式切向流(Alternating Tangential Flow, ATF)系统中的中空纤维柱通过一根管道与反应器相连,另一侧由高压空气泵入与真空泵抽负压的反复交替切换带动硅胶隔膜泵运动,使得动物细胞培养液通过中空纤维柱进出反应器。

灌流工艺
实际操作灌流工艺时,补加到生物反应器内的新鲜料液(包括培养基、添加物、碱等)应与从反应器内移除的培养液相当,后者包括耗竭的培养基、细胞废弃及采样体积。生物反应器体积可使用天平进行测量。
常用的方法是根据灌流速率,以给定的速率泵出上清液,包括细胞废弃同时通过反馈控制自动补加新鲜培养基以维持培养体积恒定。新鲜培养基也可按给定的速率补加,而耗竭培养基根据培养液水平,自动泵出。当然在仪器故障时,前者可能导致生物反应器排空,后者可导致反应器溢出。当发生该类情况时,V-Control 通过罐重天平的反馈,罐重低于或高于操作员预先设定的报警值,将及时发出报警提醒操作员。
另一种方法是在无反馈控制下,使用校准泵进行补料和收获,但这种方法需要较多的手动监测和检查,以避免反应器内体积的变化,所以这种方法不适用于生产工艺。

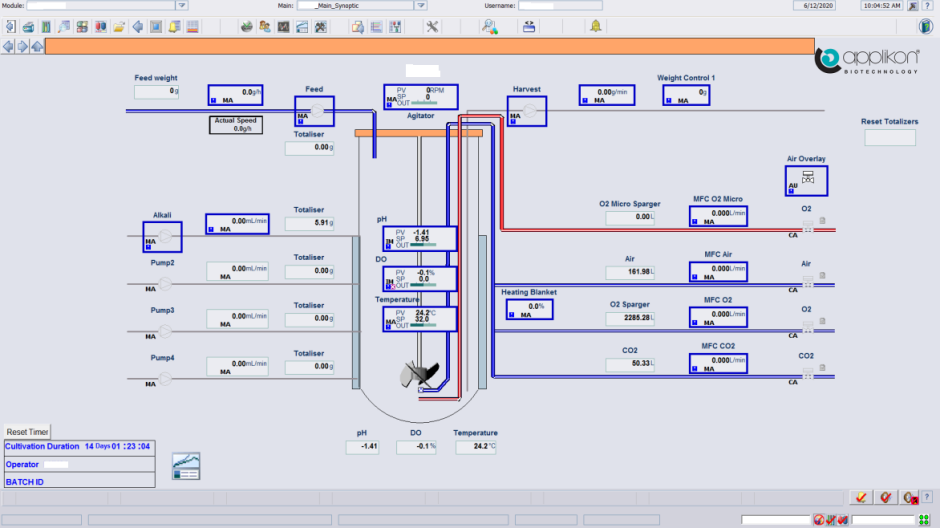
1 turn-key solution: V-Control
V-Control 利用两个外置的蠕动泵和天平,通过系统实时监控调节补料和收获。按给定的速率补加新鲜培养基,而耗竭培养基根据浮动的反应器重量变化,自动泵出。值得注意的是,即使使用完全相同的泵,也不一定能提供完全一致、精确的流速,而且长时间运行后出现的软管疲劳现象会加剧这种情况。V-Control 的 FEED 模式可以有效改善这种情况,通过在设定的时间间隔 (e.g.0.5 hour) 计算培养基天平重量的变化,并与给定速率进行比较,自动调整补料泵速,减少泵带来的误差,精准控制灌流培养液的流量。另外收获泵与罐重关联,根据浮动的反应器重量反馈,通过 PID 的调控持续调整收获泵的速度,控制流出的培养液流量,将罐内培养液保持在设定值,提供恒定的培养环境。

V-Control 操作界面
由 Applikon 和 Emerson 联合开发的 V-Control 适用于灌流工艺,也可应用于其他工艺。开放的软件架构实现功能定制,无缝技术转移和可放大的工艺数据。适用于实验室到生产的反应器以及与信息系统的高度整合。