16 年
手机商铺
入驻年限:16 年
Carrie
广东 广州市 番禺区
实验室仪器 / 设备、细胞库 / 细胞培养、耗材、技术服务
生产厂商 代理商
公司新闻/正文
496 人阅读发布时间:2023-06-19 15:02
Nat Immunol | 研究人员发现调控NK细胞杀伤靶细胞的新机制
近年来,肿瘤免疫疗法已广泛应用于癌症的临床治疗中,各种类型的免疫细胞特别是那些可以通过细胞间接触溶解靶细胞的免疫细胞受到了研究人员的重点关注。其中,由于自然杀伤细胞(NK)具有非特异性直接杀伤肿瘤细胞的特性,被认为是人体抵抗癌细胞和病毒感染的第一道防线。许多研究表明,免疫突触(IS)的形成是NK细胞清除靶细胞的关键,它们可以识别和消除病毒感染和转化的癌细胞。尽管对IS的特征及其形成过程有了深入了解,但通过细胞骨架调节其稳定性的机制尚不清楚。
近期,韩国生物科学与生物技术研究院免疫治疗研究中心的研究团队在著名期刊《Nature immunology》发表了题为“NgR1 is an NK cell inhibitory receptor that destabilizes the immunological synapse”的文章,他们报道了一种新型的NK细胞抑制性受体Nogo受体1(NgR1),它通过干扰接触稳定性和调节IS形成来影响NK细胞对表达NogoA靶细胞的杀伤能力,并确定NgR1为IS形成过程中的免疫检查点,提出了一个可用于改善肿瘤免疫治疗的潜在靶点。

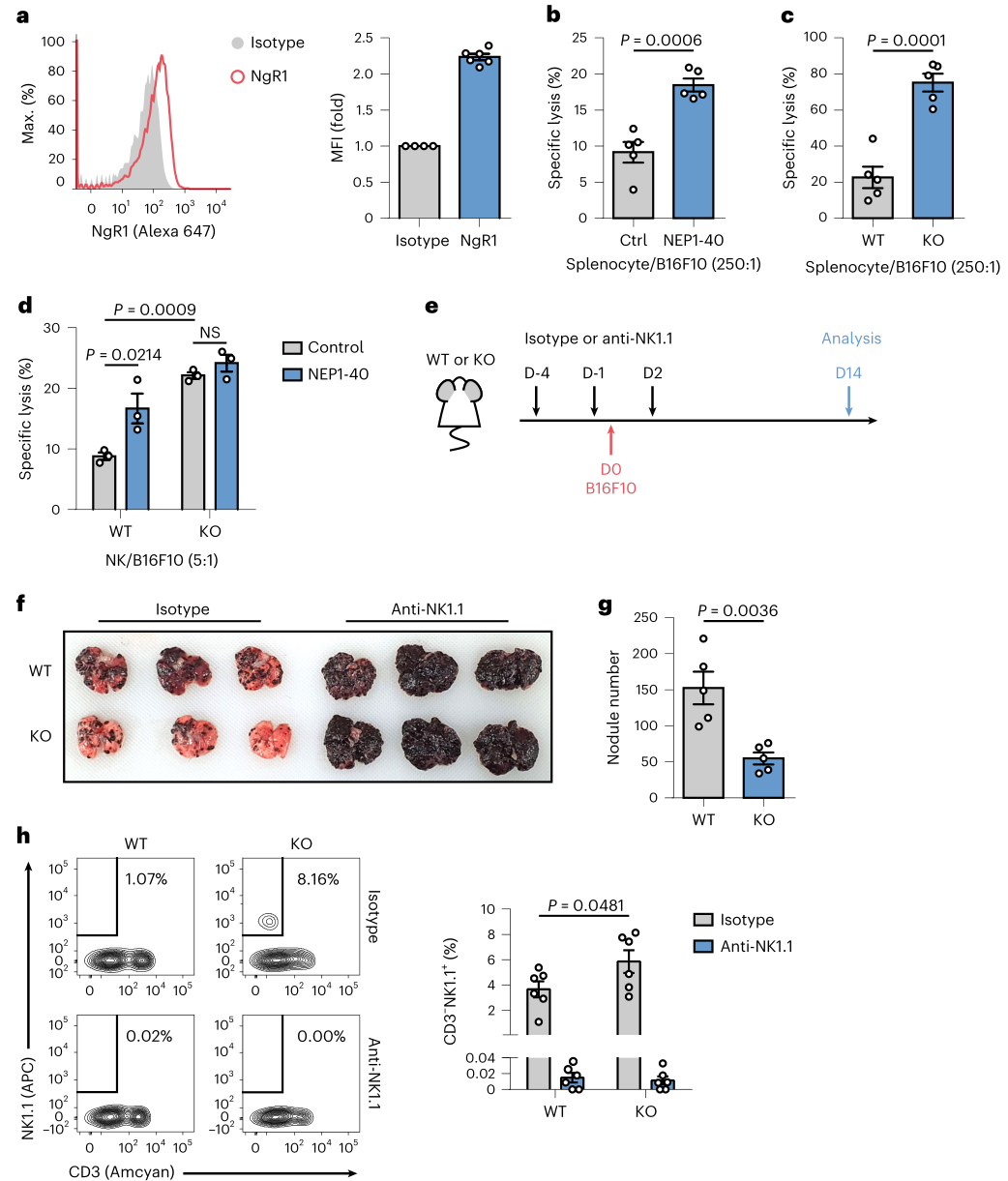
为了验证NgR1干扰NK细胞的抗肿瘤功能,该团队首先研究了NgR1在细胞表面的表达,结果显示NgR1在多种免疫细胞中均有表达,如小鼠原代NK细胞、CD8 T细胞和EL4细胞系(图1a),而NgR1的配体NogoA在各种癌细胞系中表达。随后,对NgR1是否参与免疫细胞的细胞溶解过程进行了研究,发现在NEP1-40(NgR1的拮抗肽)处理后,NgR1敲除小鼠(KO)的脾细胞比WT小鼠的脾细胞具有更高的细胞溶解能力(图2c),并验证了NEP1-40的特异性(图1d)。接下来,通过建立WT和KO小鼠肺转移小鼠同基因模型(图1e),进一步证明了NK细胞中的NgR1对肿瘤生长具有负调控作用。此外,为了研究NgR1缺陷导致的抗肿瘤效果的改善是否源于免疫成分的内在变化,对WT和KO小鼠的免疫细胞群进行了分析(图1h)。结果表明,NgR1缺陷并不影响免疫细胞的组成,提示NgR1主要参与NK细胞的效应功能。

图1 NgR1缺陷增强了NK细胞杀伤能力
在小鼠中,NgR1参与了NK细胞的肿瘤控制,因而在人类NK细胞中也可能具有重要的作用。作者发现,NgR1及其辅助受体在人体UCB-NK、PB-NK、MNK、NK92和Jurkat细胞系中都有表达(图2a)。为研究NgR1的信号转导机制,使用Nogo-P4(NgR1激动肽)在NK细胞中激活了NgR1,发现在NK92细胞和UCB-NK细胞中,RhoA和LIMK都被激活,而Cofilin失活(图2b)。RhoA的激活通过肌动球蛋白的收缩和粘连蛋白的失活来促进应力纤维的形成,导致肌动蛋白细胞骨架重组。且F-肌动蛋白的积聚会引起细胞膜突起的形成,从而影响细胞的迁移和黏附。通过在表达Lifeact-GFP的NK92细胞中直接显示F-肌动蛋白,并使用视频显微镜观察Nogo-P4处理对F-肌动蛋白动态变化的影响。结果表明,经过Nogo-p4处理的NK92细胞中F-肌动蛋白强度和膜突出频率都显著增强(图2c、d、e)。这些数据表明,NK细胞中的NgR1通过RhoA信号调节肌动蛋白细胞骨架。

图2 NgR1促进NK细胞F-肌动蛋白聚合
随后,为了评估NgR1在NK细胞杀伤中的特异性,作者通过调节NK细胞或靶细胞中NgR1的表达来探究NK细胞介导的细胞杀伤作用。在几乎不表达NogoA的肿瘤细胞中,使用或不使用NEP1-40阻断NgR1对NK的杀伤效果没有差异(图3a)。而在过表达NogoA的K562肿瘤细胞中,NK介导的杀伤效果显著降低,并可以被NEP1-40所挽救(图3b、c)。在用NEP1-40处理后,NK细胞对U87MG细胞的细胞毒性增强(U87MG细胞是一种已知高表达NogoA35的脑瘤细胞系)(图3d)。并且当抑制U87MG细胞中NogoA的表达或NK92细胞中NgR1的表达时,同样会增强NK细胞毒性(图3e、f)。因此,上述结果表明,在NogoA存在的情况下,NgR1对NK细胞的细胞溶解功能具有抑制作用。
值得一提的是,为了在K562细胞中过表达NogoA和在NK92细胞中抑制NgR1的表达,研究人员使用了NEPA GENE公司的NEPA21高效基因转染系统分别对上述细胞进行电穿孔,并成功将pCMV-NogoA质粒和NgR1 siRNA导入至相应细胞中,实现基因过表达和敲降的目的。

图3 NK细胞介导的杀伤作用以NogoA-NgR1依赖性方式被抑制
接下来,作者通过活细胞成像系统观察了NK细胞与靶细胞之间的相互作用,以探究NgR1如何抑制NK细胞介导的细胞杀伤。结果表明,大多数对照NK92细胞与U87MG细胞只有瞬时相互作用,而NEP1-40处理的NK92细胞与U87MG细胞稳定接触,且部分NK92细胞最终杀死U87MG细胞(图4a)。通常情况下,NK细胞与靶细胞先产生瞬时相互作用,然后形成稳定突触,再引导裂解细胞颗粒的极化分泌进行靶细胞裂解(图4b)。研究发现,NEP1-40处理显著减少了瞬时相互作用,增加了接触时间,从而增强了细胞毒性(图4c-e)。这表明,NgR1信号通过干扰稳定的突触形成来降低NK细胞的杀伤作用。
在后续实验中,该团队还通过一系列实验深入探究了NgR1信号调节NK细胞与靶细胞接触的分子机制,证明了NK细胞与靶细胞的接触是由NgR1信号通路介导的F-肌动蛋白动态变化实现的,NgR1能促进F-肌动蛋白从细胞间接触向外聚合,导致NK92细胞在细胞颗粒向IS极化之前脱离。最后,他们使用异种移植小鼠模型对NgR1阻断剂的治疗效果进行了初步研究,证明了NgR1在免疫细胞中的表达可以作为免疫检查点抑制IS的形成,并认为NgR1可能是肿瘤控制中一个新的治疗靶点。总之,作者通过严谨的实验设计和巨大的工作量证明了NgR1是一种新型的NK细胞抑制性受体,它通过LIMK-cofilin介导的肌动蛋白动态变化来抑制稳定IS的形成,进而调控NK细胞对肿瘤细胞的杀伤力,揭示了NgR1改善NK细胞功能的一种潜在机制。
在本研究的转染实验中,该团队多次借助NEPA21电转染仪将质粒和siRNA成功导入至肿瘤细胞或NK细胞中,这显现出NEPA21在难转染细胞中具有良好的转染效果,可以为科研人员在NK细胞的研究中提供强大助力。

NEPA21高效基因转染系统采用全新设计的电转程序,配合专利的电压衰减设计,在获得高转染效率的同时,提高细胞存活率。操作简单,电转参数可见可调,适用性强。特别适用于难转染的原代免疫细胞、干细胞、神经细胞、活体动物、受精卵及宫内胚胎等的转染,已应用于众多著名期刊文献中,是进行悬浮/贴壁细胞、活体和离体组织转染的电转系统主流品牌之一。
广州市艾贝泰生物科技有限公司是NEPA GENE品牌官方授权的中国代理,了解相关产品信息请联系电话:020-34821111 (8245) Email:cell@applitechpharma.com 地址:广州番禺兴南大道483号
文献信息
(1)论文链接:
https://www.nature.com/articles/s41590-022-01394-w
(2)参考文献:
Oh, SC., Kim, SE., Jang, IH. et al. NgR1 is an NK cell inhibitory receptor that destabilizes the immunological synapse. Nat Immunol 24, 463–473 (2023).
https://doi.org/10.1038/s41590-022-01394-w
您身边的细胞培养工艺专家
扫码关注:艾贝泰细胞
转载需授权,并注明转载出处。